| নং | শিরোনাম | সেবার ধাপ | কার্যকলাপ |
|---|---|---|---|
| | |||
| ১ | কর্মসম্পাদন চুক্তি ব্যবস্থাপনা | দেখুন | |
| ২ | ভূমি উন্নয়ন কর পরিশোধের ধাপসমুহ | দেখুন | |
| ৩ | ই- নামজারির ধাপসমূহ | দেখুন | |
| ৪ | খতিয়ান (পর্চা) , জমির ম্যাপ পাওয়ার ধাপসমুহ | দেখুন | |
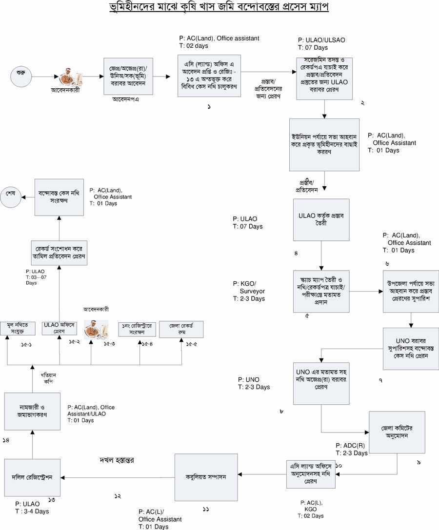
| ৫ | খাস জমি | দেখুন | |
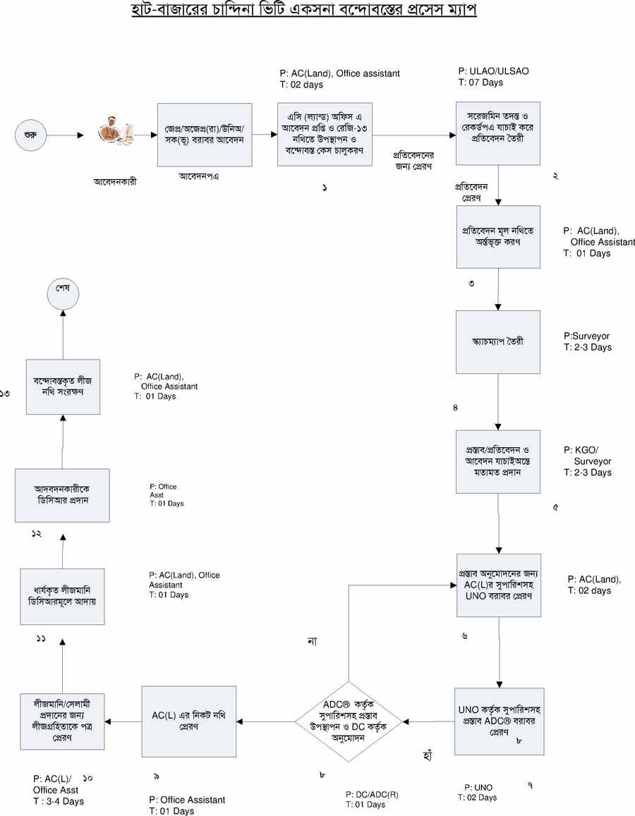
| ৬ | একসনা বন্দবস্ক | দেখুন | |
| ৭ | খাস জমি | দেখুন | |
| ৮ | জলমহাল | দেখুন | |
| ৯ | একসনা বন্দবস্ত | দেখুন | |
| ১০ | খাস জমি | দেখুন |